
扫二维码查看手机官网
一、概述
NE系列板链式提升机是公司引进国外同类产品技术开发的产品,是目前国内一种垂直提升设备,已被用来提升各种散状物料,如:矿石、煤、水泥、水泥熟料、粮食、化肥等,在各工业国家,这类提升机应用多。
NE型提升机为板链、重力式诱导卸料提升设备,设计原理先进,整机运行可靠。
二、工作原理

特点:
流入式喂料:物科直接流入料斗,无需科斗挖料,减少机械磨损,取料完全、均匀,避免底部物料堆积,在输送较大尺寸、较高磨琢性物料有优势。
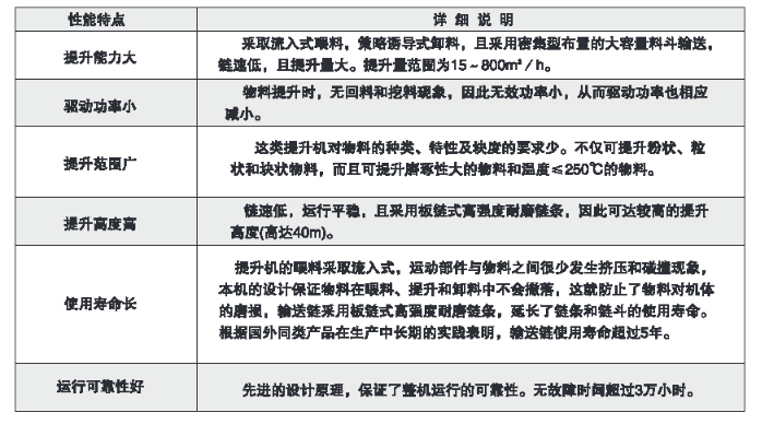
三、性能特点

四、技术规范
表1:NE板链斗式提升机技术规范表

五、型号说明

提升机装配型式的识别:
左装-指人在进料口一侧,面对进料口,驱动装置在左边。
右装-指人在进料口一侧,面对进科口,驱动装置在右边。
六、结构组成
NE板链斗式提升机由运行部件、驱动装置、上部装置、中部机亮、下部装置纽成。
1、运行部件:由料斗和套筒滚子链条组成。NE15、NE80采取单排链,NE50~NE800采取双排链。
2、驱动装置:采取Y系列电动机,通过减速器(或直接用摆线针轮减速电机)和链传动组成,(可根据用户要求而定)。
驱动装置分左装和右装两种,分别与提升机左、右装对应。
左装:为人在减速器输出轴端,面对减速器,传动小链轮在右侧。
右装:为人在减速器输出轴端,面对减速器,传动小链轮在左侧。
注:提升机驱动平台由单面与三面两种平台制法,一般以三面平台制作,客户要求采用单面平台或维修架时,请合同上注明,差价另补。
3、上部装置:有上置、上部机壳、头轴装配等部件,逆止器、卸料口装有防回料橡胶板。
4、中部机壳:带检视门中问节,标准中间节和非标节。
5、下部装置:安装有张紧装置,NE15~NE50采取弹管张紧,NE100~NE800采取坠重箱张紧。
七、动力设备
NE15、NE30、NE50、NE100、NE150、NE200、NE300、NE400型提升机的提升量、提升高度及动力配备表见表2~9,选择NE500、NE600、NE800型提升机时,请与公司技术部联系。
选择驱动装置时,根据减速机输入轴与电机的联接方式,有二种选择:
方式一:软齿面减速机输入轴与电机通过皮带连接,起到缓冲、过载保护作用,适用于45KW以下的提升机驱动。
方式二:硬齿面减速机输入轴与电机通过偶合器或联轴器直联,偶合器起到柔性起动、减震、过载保护作用,并可根据需求配上慢速辅助驱动。
表2:NE15提升机驱动装置及提升高度选择表

表3:NE30提升机驱动装置及提升高度选择表

表4:NE50提升机驱动装置及提升高度选择表

表5:NE100提升机驱动装置及提升高度选择表

表6:NE150提升机驱动装置及提升高度选择表

表7:NE200提升机驱动装置及提升高度选择表

表8:NE300提升机驱动装置及提升高度选择表

表9:NE400提升机驱动装置及提升高度选择表

表10:NE500提升机驱动装置及提升高度选择表

表11:NE600提升机驱动装置及提升高度选择表

表12:NE800提升机驱动装置及提升高度选择表

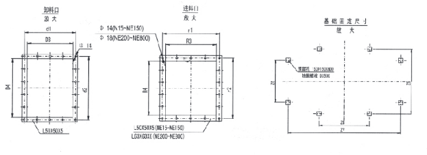
八、外型及尺寸
表10:提升机外形及基础安装尺寸表:


驱动装置方式一


驱动装置方式二

公 司:南通紫瑞环保科技有限公司
手 机:13773759188
邮 箱:13773759188@163.com
地 址:江苏省南通市海安高新区谢庄村10组